Vous devez saisir un minimum de 3 caractères
Domaine médical
Produit de santé
image/svg+xml
Ouvrir le menu
Addictologie
Allergologie
Anesthésie/Réanimation/Soins intensifs
Angiologie
Biologie médicale
Cardiologie
Chirurgie
Dermatologie
Endocrinologie
Gynécologie
Hématologie
Hépato-gastroentérologie
Imagerie/Radiologie
Immunologie
Infectiologie
Logiciel d'aide à la prescription
Médecine esthétique
Médecine nucléaire
Néonatologie
Néphrologie
Neurologie
Oncologie/Radiothérapie
Ophtalmologie
ORL
Orthopédie
Pédiatrie
Perfusion
Pneumologie
Psychiatrie
Rhumatologie
Soins dentaires / Chirurgie dentaire
Traitement de la douleur
Urologie
Virologie
Médicaments
Dispositifs médicaux
Dispositifs médicaux de diagnostic in vitro
Produits biologiques
Vaccins
Stupéfiants & psychotropes
Cosmétiques
Autres
Valider
Les médicaments et moi
Qui sommes-nous ? About us
Actualités
Bulletin officiel des actes, décisions et avis
Disponibilité des produits de santé
Vos démarches
Documents de référence
Expertises et publications scientifiques
Informations de sécurité
Dossiers thématiques
Espace presse
Contactez-nous
Veille personnalisée
Qui sommes-nous ? About us
L'ANSM en bref
About us
Nos engagements
Nos missions
Faciliter l'accès à l'innovation thérapeutique
Assurer la sécurité des produits de santé
Informer & échanger avec notre environnement
Notre périmètre
Les médicaments
Les vaccins
Les produits biologiques
Les dispositifs médicaux et les dispositifs médicaux de diagnostic in vitro (DMDIV)
Notre organisation
Nos expertises
Nos directions et nos services
Nos instances
Déontologie et transparence
Nos exigences déontologiques
Notre organisation de la déontologie
Rapports du déontologue
Publications institutionnelles
Rapport d'activité 2024
Contrat d’objectifs et de performance
Programmes de travail
Rapports d'activité
Rejoignez-nous !
Nos métiers
Notre politique RH
Nos offres d'emploi
Notre agenda
Bulletin officiel des actes, décisions et avis
Décisions institutionnelles
Décisions relatives à l'organigramme
Désignations et habilitations des inspecteurs
Expertise : nomination d'experts ponctuels
GIS Epiphare
Instances : créations et nominations
Nominations et délégations de signature
Décisions liées aux médicaments
Arrêts de commercialisation
Accès dérogatoire
Bonnes pratiques
Classement substances vénéneuses (Listes I et II - Psychotropes/Stupéfiants)
Médicaments biosimilaires
Médicaments de médication officinale
Médicaments génériques
MTI et MTIPP
Pharmacopée
Programmes d'apprentissage
Publicité
Rétrocession
Stocks de sécurité / Décisions d'interdictions d'exportation
Décisions liées aux produits sanguins et autres produits biologiques
Agréments établissements de transfusion sanguine
Questionnaire pré-don
Décisions liées aux médicaments dérivés du plasma
Produits exclus de l'assiette de contribution
Décisions liées aux dispositifs médicaux et dispositifs médicaux de diagnostic in vitro
Agréments
Calendrier publicité
Organismes notifiés
Injonctions
Décisions de police sanitaire
Médicaments
Dispositifs médicaux et dispositifs médicaux de diagnostic in vitro
Autres produits
Sanctions financières
Avis
Disponibilité des produits de santé
Médicaments
Dispositifs médicaux et dispositifs médicaux de diagnostic in vitro
Vos démarches
Industriel
Organismes notifiés
Professionnel de santé
Patient
Chercheur
Expertises et publications scientifiques
Rapports d'enquêtes de vigilance
Publications scientifiques
Retour
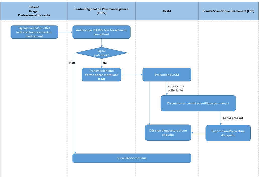
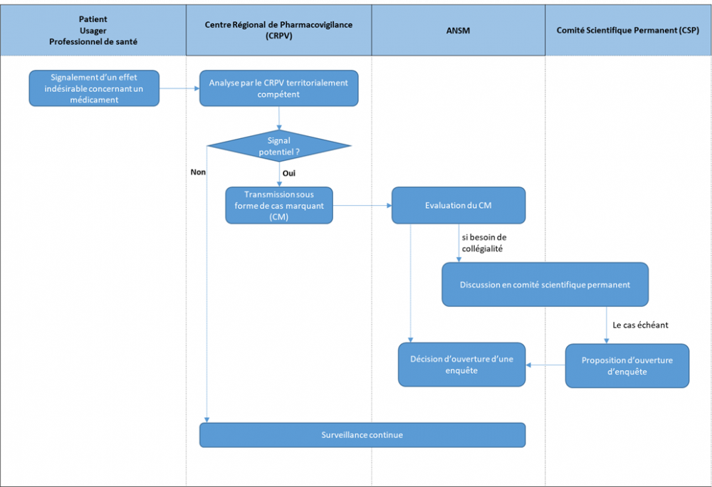
Schémas : exploitation d'un signalement
PUBLIÉ LE 09/03/2026
A+
A-
Exploitation du signalement d'un effet indésirable concernant un médicament
Exploitation du signalement d'un cas déclaré d'abus, de dépendance et/ou d'usage détourné d'un médicament ou d'une substance psychoactive
×
Gestion des cookies